2024考研管理类综合能力真题答案解析

2023/12/26 13:44:41 来源: 网络
分享:

  2024全国研究生初试已经全部结束,2024管理类综合能力大家考的怎么样呢?知道大家都在关注2024考研真题及答案解析,海天考研网为各位考生带来2024管综199考研真题及答案解析汇总完整版,包括管综199问题求解、条件充分性判断、逻辑推理、论证有效性分析和论说文写作,助力各位学子考研初试后核对答案提前估分,2025考研生也可以提前了解一下。

【点击此处】查看更多科目2024考研真题及答案解析

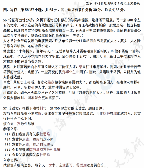
  微信图片_20231226112918.jpg

  以上就是海天考研网为各位考生整理的2024考研管理类综合能力真题答案解析,持续为考研学子更新考研政治、数学、英语、396考研真题及答案解析等,各位考生可以根据自身需要关注收藏,及时查看完整版2024考研真题及答案解析。

  2025考研人数达388w,考研热度依旧火热!如何备战2026考研?哪个考研专业适合自己?在职考生如何备考?考研知识点繁多,择校困难大,和海天考研咨询老师聊一聊。网课面授多项选,专业辅导1对1全年集训随时学!

中间广告图.jpg

活动专题