中国社会科学院大学文学院2025硕士研究生导师及复试科目
2024/9/26 11:26:53
来源: 网络
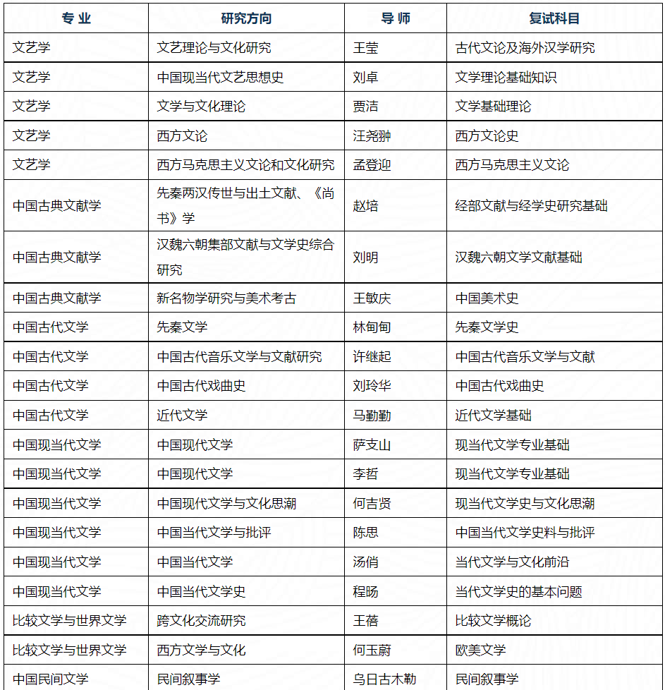
在大家都在“逆向考研”的时候,我们进行院校选择时,要着重去关注到院校的研究生报录比。招生人数、往年录取人数都是是衡量考研专业报考难度的重要指标,海天考研梦想集训营老师为大家整理汇总了中国社会科学院大学文学院2025硕士研究生导师及复试科目如下,助力2025考研生择校择专业,具体专业情况如下:

公告详见:http://literature.cssn.cn/tzgg_135753/202409/t20240920_5785995.shtml
以上就是“中国社会科学院大学文学院2025硕士研究生导师及复试科目的相关内容,光专注考研择校不行,也要注重考点的复习。如果同学们有任何关于考研备考和辅导课程相关问题,可随时咨询在线咨询老师,海天考研辅导老师为同学们发布及时有效的考研干货备考资料和考研讯息,可继续关注海天考研网。
2025考研人数达388w,考研热度依旧火热!如何备战2026考研?哪个考研专业适合自己?在职考生如何备考?考研知识点繁多,择校困难大,和海天考研咨询老师聊一聊。网课面授多项选,专业辅导1对1,全年集训随时学!

热门推荐






