34所自划线 | 湖南大学2025考研复试分数线
2025/3/20 18:01:18
来源: 网络
部分院校已经进入到2025考研复试阶段,又一所34所自划线院校公布了2025考研复试分数线!湖南大学公布2025年研究生招生考试考生进入复试的初试成绩基本要求,具体考研复试、考研调剂安排和海天考研复试直通班指导老师一起看看吧!
一、普通计划初试成绩基本要求
1.学术学位

2.专业学位

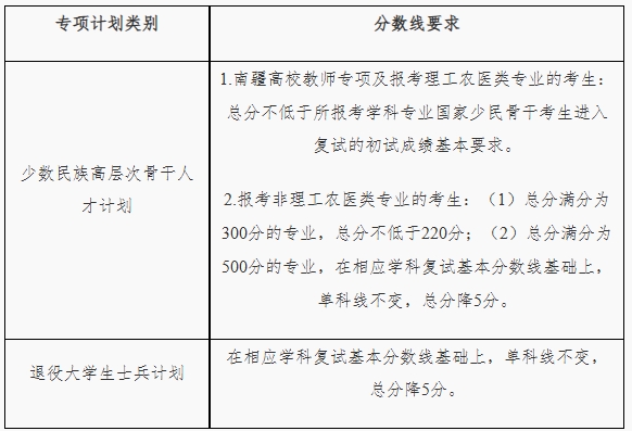
二、专项计划初试成绩基本要求

公告详情:https://gra.hnu.edu.cn/info/1075/10006.htm
更多往年国家线:点击查看
大家及时关注各院校考研复试安排,海天考研网也持续更新!初试只是敲门砖,复试才是决定你上岸的关键因素!2025海天考研复试辅导班,帮助同学们进行考研复试技巧点拨、英语听力辅导、复试调剂等,提前了解提前备考,上岸更有把握!

2025考研人数达388w,考研热度依旧火热!如何备战2026考研?哪个考研专业适合自己?在职考生如何备考?考研知识点繁多,择校困难大,和海天考研咨询老师聊一聊。网课面授多项选,专业辅导1对1,全年集训随时学!

热门推荐





